Beat365唯一官方网站
首页
中心概况
教师风采
心理服务
宣传活动
教育教学
当前位置:
首页
>>
心理服务
>>
危机干预
>>
正文
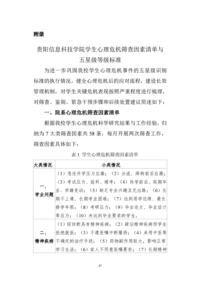
心理危机干预指导手册
来源:
作者:
编辑:
石琳
日期:
2024-05-15
点击率:
5083
[我要打印]
[关闭]
摘要:
引题:
关键字:
作者:
编辑:
石琳
上一篇:没有了
下一篇:没有了
贵大首页
贵大国际处
贵州省人民政府
贵州省教育网
中国知网
贵阳市人才市场
江西泰豪动漫职业学院
泰豪集团
版权声明
|
隐私说明
地址:贵州省贵阳市贵安新区花溪大学城思雅路贵州大学明德学院:550025
贵公网安备 52990002000003号
手机网站
微信官网