Beat365唯一官方网站
旧版回顾
切换导航
学校主页
本站首页
学院概况
学院简介
现任领导
机构设置
专业介绍
联系我们
党建工作
思想建设
党务公开
学院动态
学院新闻
学科竞赛
通知公告
教学科研
教学科研动态
实验室建设
师资队伍
教师简介
人才引进
学生工作
招生就业
招生工作
就业工作
招生信息网
就业信息网
下载专区
首页
招生就业
就业工作
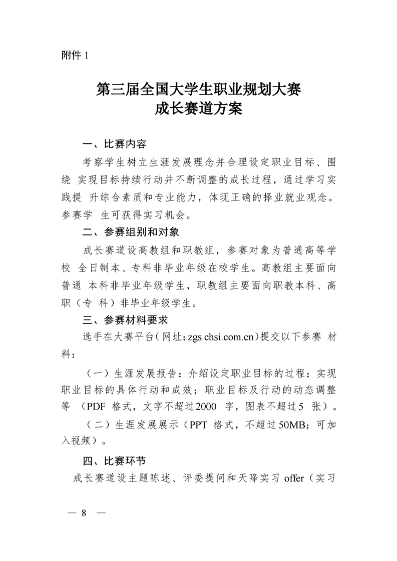
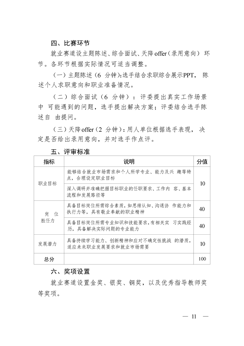
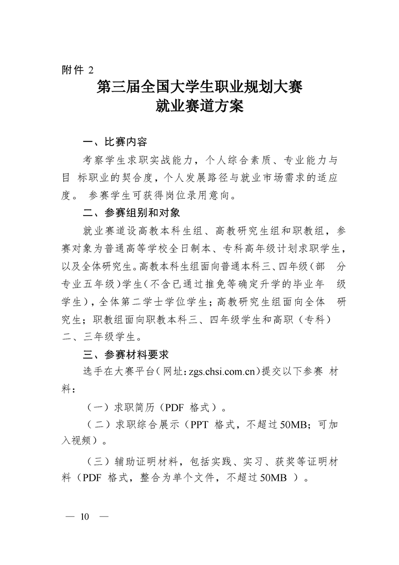
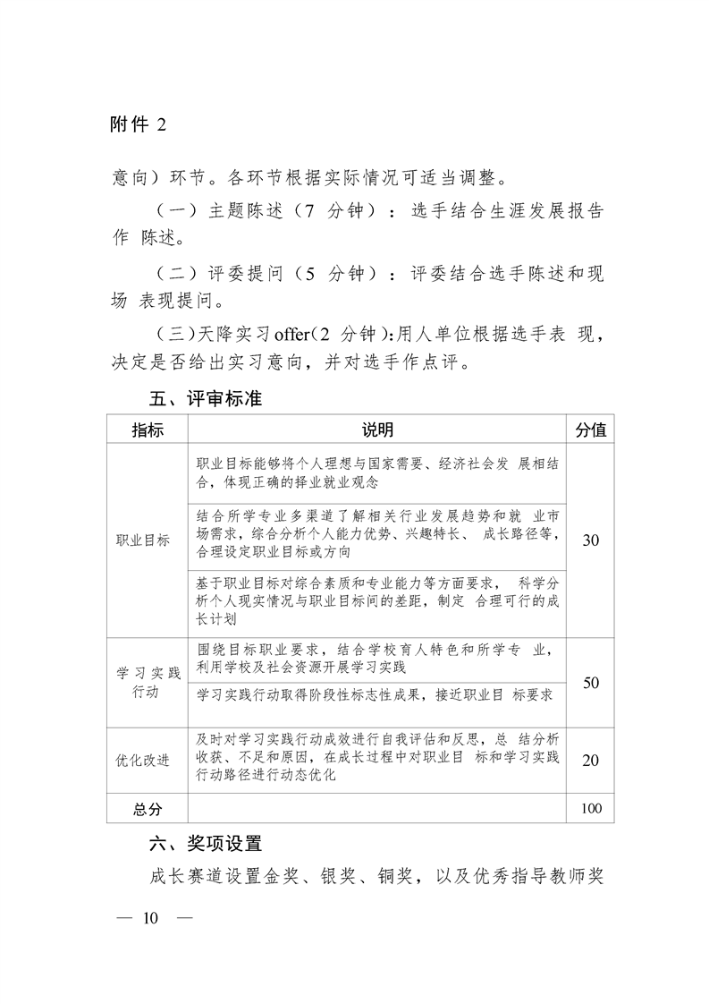
第三届全国大学生职业规划大赛
信息工程学院
2025-10-24
地址:贵州省贵阳市贵安新区花溪大学城思雅路8号
邮编:550025 邮箱:bgs@gyiist.edu.cn
电话(传真):0851-88921856
ICP备案号:
黔ICP备20002667号